[42 to 88 Mc] [88 Mc to AM band] [88 Mc to TV]
The FM broadcast band was moved immediately after World War II from its original spot just below 50 Mc to the present 88-108 Mc band. Hallicrafters was one company to offer receiving converters for those who had the old FM radio sets. The offerings included a one-tube converter that fits inside a console and draws power from the audio output tube socket (using an adapter). This small converter is discussed in the June 1945 issue of Radio News. The article includes a schematic of the converter. However, at least one author suggests that this radio was never manufactured (Radio Age - January 2004).
![]() |
Click here for a full page advertisement
|
This is the simplest possible design. The local oscillator of the receiver is adjusted slightly so that its second harmonic can be used for mixing. RF leakage from the local oscillator is sufficient to drive this crystal diode mixer, which has an output at the 4.3 Mc IF frequency of the receiver. It is remarkably simple and apparently worked well for strong stations. See the review article: "Simple FM Converter Will Make You Money" Radio Maintenance, January, 1948. [View this one-page article (592Kb)] I have additional typewritten notes from WMOT in Pittsbourgh, PA on building and installing this type of converter. (Thanks goes to Charles Harper for the written information and Darryl Hock for the photographs).
Kees, Harvey: "A Simple FM Converter" Radio
News, May, 1946.
This is a one tube (6J5) plus diode (1N34) circuit that
converts any 8 Mc of the new FM band to the old FM band. It is assembled
on a U-shaped piece of aluminum and mounted inside the radio set. I built
one using old parts and carefully followed the article. It works!
| Read the full article: |
Here is my design for a modern receiving converter for pre-war FM sets.
Photo of prototype![]() |
Schematic diagram![]() |
Read an article on this design |
Here is as simplified design of the above converter. This is much easier to build.
| Photo |
Schematic diagram |
Building instructions |
Larry Gagnon built one of these and he reported good results: Larry's Converter
DeWald B612

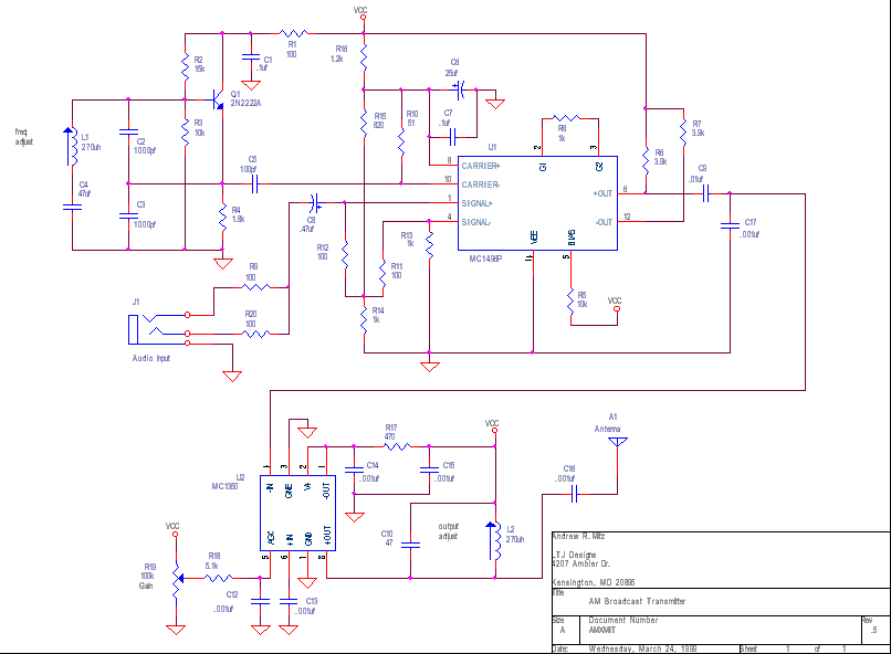
I designed this circuit. It can be connected to an FM tuner to play FM stations on an AM radio.
Photo of prototype![]() |
Schematic diagram![]() |
Schematic diagram in Adobe Acrobat ![]() |
Regency FM TeleVerter

[HOME] [FM list] [Photos] [Converters] [Stereo] [Wanted] [Links] [Credits] [Clones] [Siblings] [Low Tech] [Tubes]
Last updated 27 May 2013
Original site located at http://www.somerset.net/arm/fm_only.html by Andrew R. Mitz ; copied with permission.
(Mirror maintained by Mark Sherman)
m@mwsherman.com
All text, photographs, and other graphics are copyright (c) 1998-2013 LTJ
Designs.